思政资源库

思政资源库

首批国家级课程思政示范课程教学设计案例

资料来源:师培联盟    时间:2022-11-30 08:27:51   浏览次数:

开展课程思政示范课程、教学名师和团队的认定工作,是贯彻落实习近平总书记关于教育的重要论述和全国教育大会精神,深入实施《高等学校课程思政建设指导纲要》,全面推进课程思政建设、提高课程育人实效、落实立德树人根本任务的具体举措。本文汇总了武汉理工大学3门首批国家级课程思政示范课程内容,供各院校教师学习、借鉴。


《大学物理》
“课程思政”教学案例


  • 图片

  • 图片

  • 图片

  • 图片

  • 图片

  • 图片

  • 图片

  • 图片

  • 图片

  • 图片

  • 图片


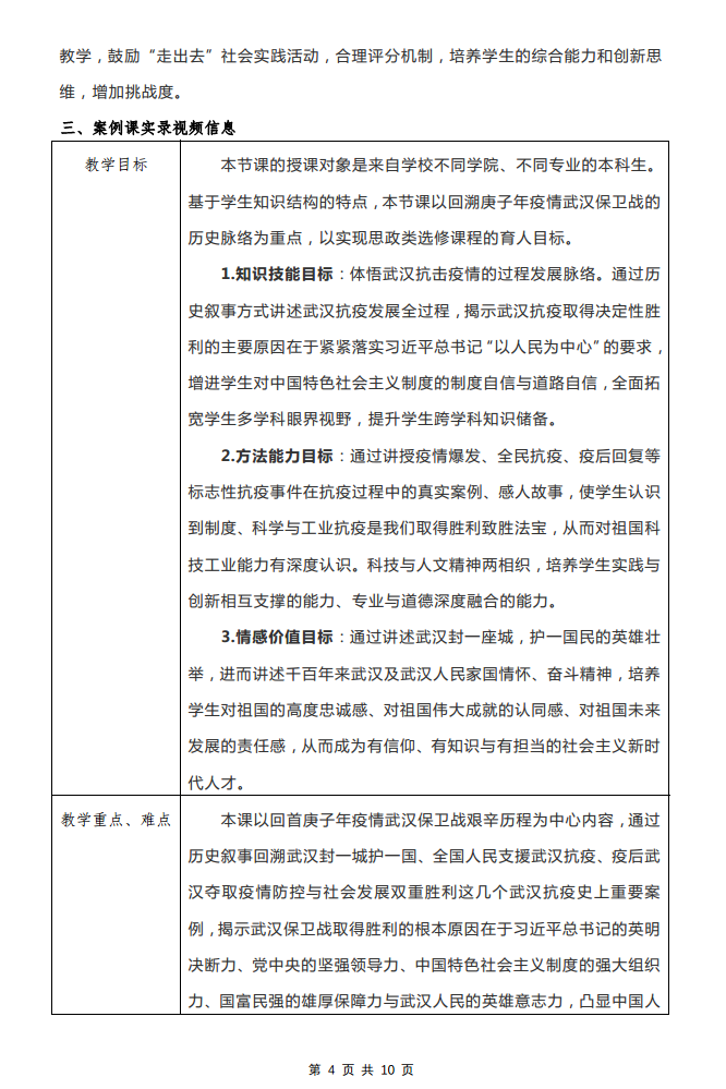
《认识武汉·大国工业》
“课程思政”教学案例


  • 图片

  • 图片

  • 图片

  • 图片

  • 图片

  • 图片

  • 图片

  • 图片

  • 图片



《药物现代评价方法》
“课程思政”教学案例


  • 图片

  • 图片

  • 图片

  • 图片



版权所有:raybet雷竞技竞猜(中国)在线官网-登录入口 —— 课程思政教学研究中心

地址:黑龙江省哈尔滨市南岗区学府路5号