《概率论与数理统计》课程思政教学设计
课程所在部门:大数据与科学学院
课程学时/学分:64课时/4学分
课程性质:通识必修课
适用专业:经管类各专业
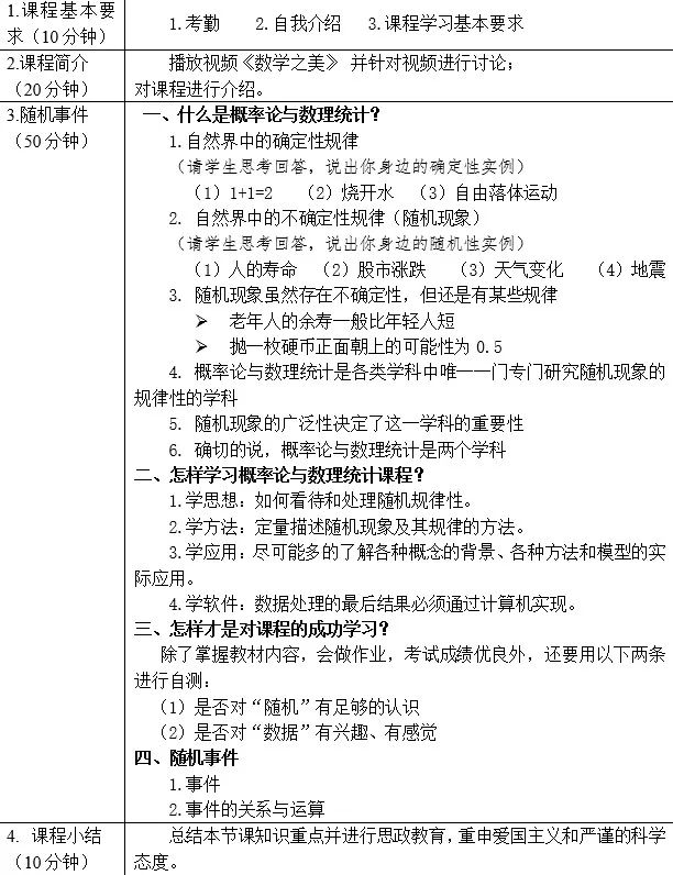
案 例 1 随机事件
01本案例教学目标
1、知识与技能:了解概率论部分与数理统计部分的相互关系;对“随机”、“数据”形成初步的印象。
2、过程与方法:使学生知晓该课程“学什么”、“如何学”、“如何用”、“怎样才算对概率统计课程学好了”;通过学生自由讨论,了解学生对该课程的理解,对“随机现象”、“统计数据”的认识。
3、价值目标:通过“数学之美”视频培养学生爱国主义精神、渗透攻关精神、善于钻研的科学理性;让学生懂得,一个估计结果、一个观点的产生与相关的环境态势及其观察值有关,看问题要学会分析和判断。
02本案例思政教学目标
培养学生的爱国主义精神,渗透攻关精神,善于钻研的科学理性。
03本案例课程思政设计
教学环节融入课程思政的教学内容和资源的设计:

04实施过程
1、教学分析

2、教学过程

3、考核和评价
平时成绩+期末考试成绩
4、教学反思
课程思政完美地渗透在数学类课程的教学过程中是值得广大教师积极探索的一个课题,要做到顺理成章,不能太突兀,否则就是为了思政而思政,反而达不到课程思政的效果。
05教学成效
1.通过“数学之美”视频,同学们表示在之后学习与工作过程中也要有不畏艰难的攻关精神与善于钻研的科学理性。
2.通过投硬币试验教育了同学们在不确定的生活中有时也会出在取与舍,放与做的对立选择,但只要我们用积极的态度,坚持的韧劲、创新的精神来对待不确定的世界,就会有美好的未来,这是人生的内在规律,同学们深受鼓舞。
06特色与创新
1.教师讲授为主,辅以“交互探究式教学法”,同时采用讨论式、谈话式等教学方法。
运用恰当的实际事件引出随机事件,由浅入深,通俗易懂,便于理解。
2.播放“数学之美”视频,让同学们直观体会,深入理解数学的重要性。
案 例 2 条件概率
01本案例教学目标
1、知识与技能:了解全概率公式与贝叶斯公式的基本思想和背景来源;掌握全概率公式与贝叶斯公式的适用范围、基本步骤及其具体运用。
2、过程与方法:通过“狼来了”寓言故事的实践活动,引导学生分析、解决问题,培养学生将实际问题转化为数学问题的能力,培养学生提出、分析、理解和解决问题的能力,将诚信教育融入到课程教学中。
3、价值目标:培养学生诚信的社会主义核心价值观;培养学生的创新意识和探索精神。
02本案例思政教学目标
培养学生“诚信”的社会主义核心价值观;培养学生将实际问题转化为数学问题的能力。
03本案例课程思政设计

04实施过程
(一) 教学分析

(二) 考核与评价

(三) 考核与评价
平时成绩+考核成绩
(四) 教学反思
现实生活中有很多敏感问题,对这些问题的研究,收集数据的可靠度至关重要。而这些问题往往跟同学们息息相关,比如“考试作弊”问题,而此问题涉及到“诚信”,也是课程思政的一个很好的契合点。
05教学成效
1、伊索寓言《狼来了》可谓家喻户晓,首先让学生们提出小小的疑问“‘狼来了’和概率有什么关系”,有效地激发了学生的学习兴趣。2、在教师的引导下找出问题并建立数学模型,将小男孩喊狼来了是否有人来救的问题转换成小孩子的信任度的概率问题,引出本节课的重点内容——条件概率,培养学生提出、分析、理解问题的能力。3、通过“狼来了”展现贝叶斯公式使用步骤,反映三次“狼来了”小孩子可信度的下降过程,学生由衷的感慨出“诚信可贵”,达到了培养学生“诚信”的社会主义核心价值观的教学目标。
06特色与创新
1.将熟知的故事引入学习课堂,有效的激发了学生的学习兴趣。
2.将寓言故事转化为数学模型,将理论知识与实际案例有机结合起来,使得课堂讲解生动清晰。
3.从贝叶斯公式计算的方式,用数据说明小孩子喊“狼来了”可信度下降,让学生们自发感慨诚信可贵,巧妙自然地将社会主义核心价值观的教育融入到课堂。
案 例 3
数学期望
一、本案例教学目标
1、知识与技能:使学生理解随机变量的数学期望产生的背景和意义,掌握数学期望的定义、计算;
2、过程与方法:通过大量实例应用引导学生在深刻理解数学期望的基础上,会分析实际问题中隐含的数学期望,从而培养学生自觉用概率思想分析和解决问题的能力;
3、价值目标:在独立思考的基础上,积极参与对数学问题的讨论,获得成功的体验。
二、本案例思政教学目标
树立正确的人生观和价值观,爱岗敬业,脚踏实地,培养学生理性投资的意识。
三、本案例课程思政设计
教学环节融入课程思政的教学内容和资源的设计。

四、实施过程
(一)教学分析

(二)教学进程


(三)考核与评价
平时成绩+考核成绩
(四)教学反思
大学数学课程本身研究抽象客观存在的自然规律,超越意识形态,具有通识性和普遍性,可以说,自然不变,其道理也不变,所以课程本身并不关乎思想政治立场,这是数学类课程参与“课程思政”的教学内容上的困难。但是,另一方面,数学揭示的是普遍规律,其中蕴含的哲学思想往往具有普遍性,其对学生树立正确的人生观具有积极意义。
五、教学成效
1.当同学们听到概率学科起源于分赌注的故事,都大为惊讶,成功激发了学生的学习兴趣,让其有感受到概率源于生活。2.分赌本问题求解利用学生感兴趣的游戏,强化理解数学期望的同时,让同学们了解了赌博中的简单机制,借机课程思政,讲脚踏实地,并提醒同学们谨防校园电信诈骗,感受到了同学们发自内心的认同感。
六、特色与创新
1.应用的引入问题具有趣味性,很好地抓住了学生的“眼球”,有效地提高学生的学习兴趣。2.师生共同讨论,将学习的主动权交给学生,引导学生主动探索。3.从概率发展史最初的分赌注联系到如今互联网时代下的投资、保险、校园贷等同学们真实面临的问题,自然的将社会主义核心价值观的教育融入到课堂,帮助同学们树立正确的人生观和价值观。