思政资源库

思政资源库

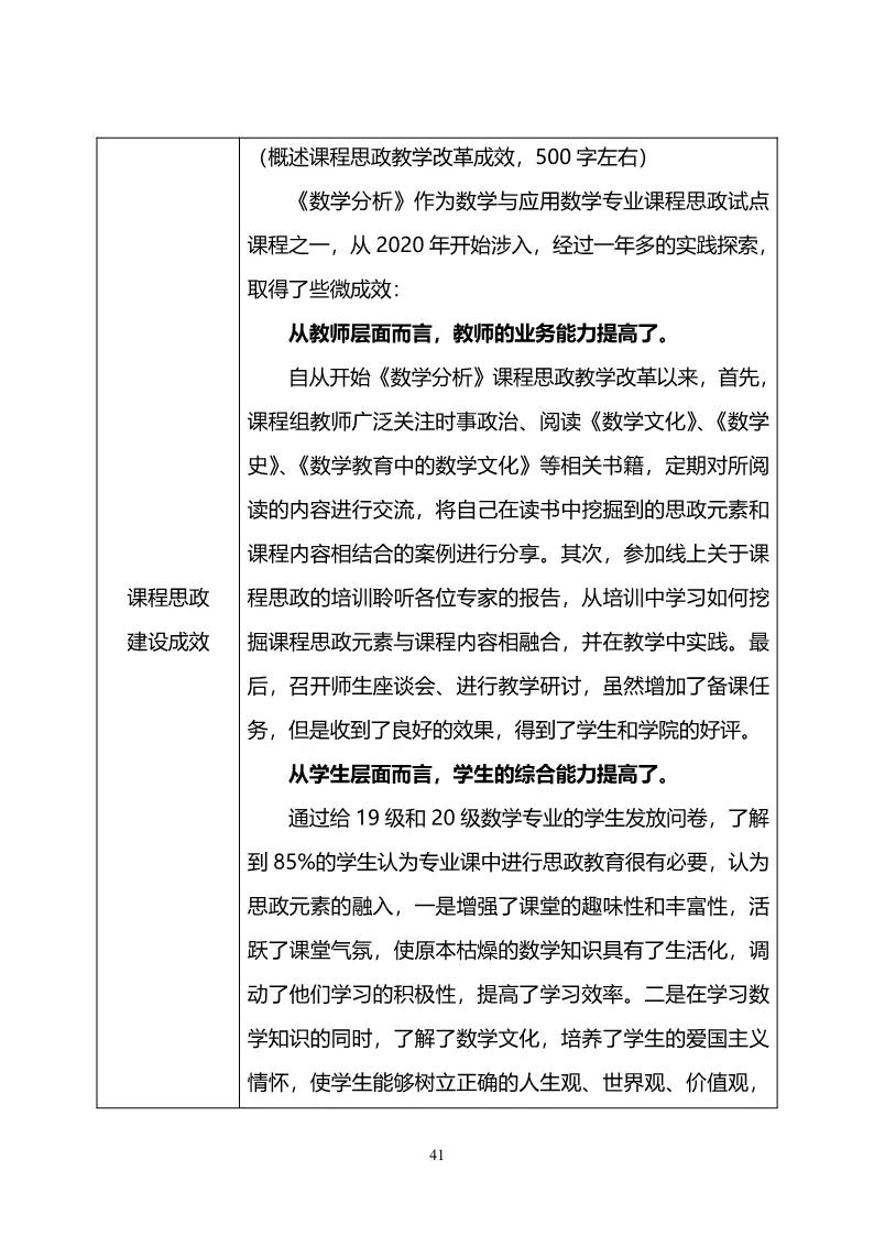
优秀课程思政教学设计-《数学分析》

资料来源:思政研究院公众号    时间:2023-09-15 17:27:28   浏览次数:

本文分享了优秀课程思政教学设计-《数学分析》,供各位老师学习参考。

图片

图片

图片

图片

图片

图片

图片

图片

图片

图片

图片

图片

图片

图片

图片

图片

图片

图片

图片

图片

图片

图片

图片

图片

图片

图片

图片

图片

图片

图片

图片

图片

图片

图片

图片

图片

图片

图片

图片

图片

图片

图片



版权所有:raybet雷竞技竞猜(中国)在线官网-登录入口 —— 课程思政教学研究中心

地址:黑龙江省哈尔滨市南岗区学府路5号